BDD & PD: VolumeConversion

Gallery
Tutorial
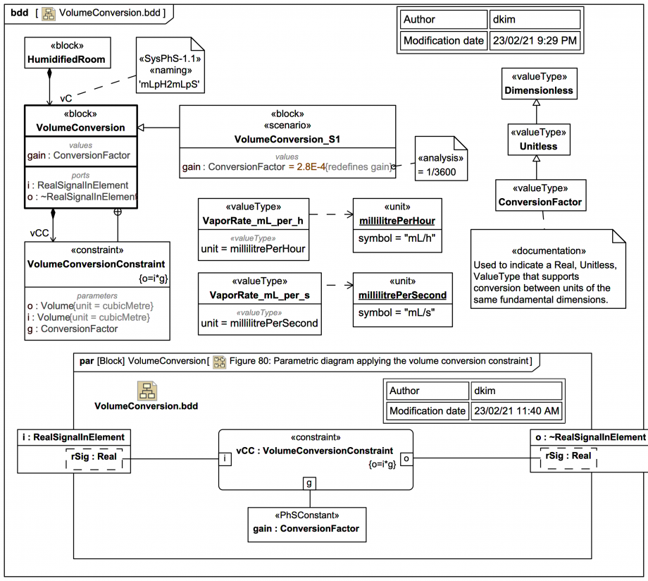
This diagram shows the diagramming pattern applied to a Block VolumeConversion with a supporting ConstraintBlock VolumeConversionConstraint:
Click on the image to view it full size

It may look like a lot of work for simply multiplying one number by a gain, but it goes quickly once you've got the hang of it. We'll be roughly following this diagramming pattern also for the more complicated cases to come.

The block VolumeConversion seems to be specifically intended for conversion from VaporRate_mL_per_h to VaporRate_mL_per_s, using a factor 1/3600, which is carried by the redefining gain value property of the «scenario» block VolumeConversion_S1.

Note in this trail version the use of an explicit unitless ConversionFactor type for gain to help keep track of the unit dimensions systematically.

In this trail version the usage (part property) of the VolumeConversion block is named vC. In the spec it is named mLpH2mLpS, which is not an ideal name for a part property. However, if the block VolumeConversion had been more generally named Conversion_per_h_to_per_s, then mLpH2mLpS might make some sense as a more specific application of it.

Up next
Notes
Snippets (quotes/extracts)
Related slides (includes other tutorials)
Related slides (backlinks, includes other tutorials)
Visit also
Visit also (backlinks)