Tags and keywords
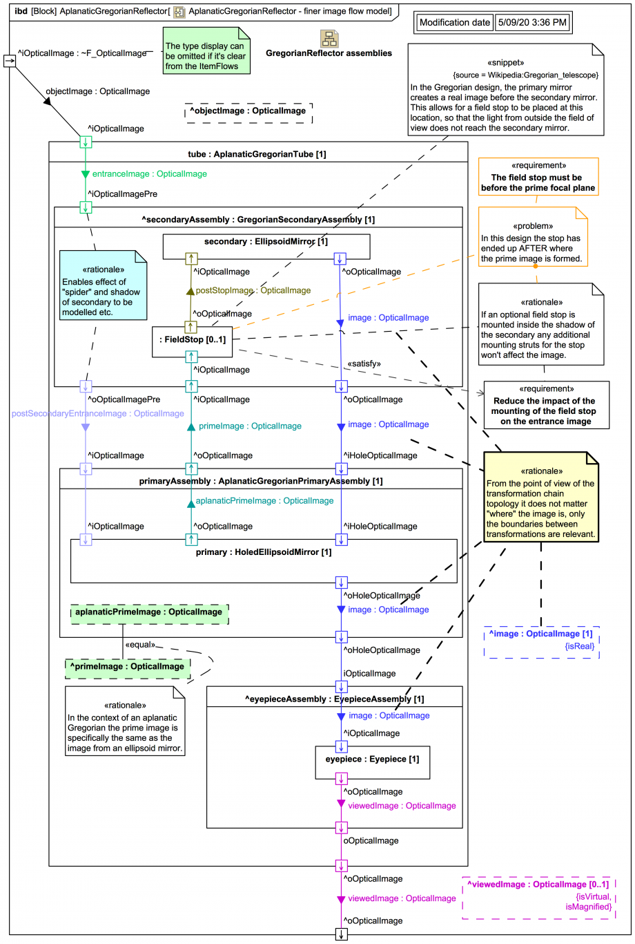
An IBD showing an image flow model for the block AplanaticGregorianReflector
with Ports also on the assemblies (which act as spatial zones), and SysML ItemFlows with itemProperty items representing image transformations:

Within each characteristic zone an 'itemProperty' on an ItemFlow is used to indicate the transformations of OpticalImage
. Keep in mind that the packets represent "available image information", not the "optical image representation at a specific point or plane in space".
The image before the telescope tube will be different from after entering it, because the tube has a finite aperture. So objectImage
becomes entranceImage
; this in turn becomes postSecondaryEntryImage
, which will include the shadow from the secondary mirror and any influence from the "spider" struts (or whatever mounts the secondary mirror). After reflecting from the primary mirror this becomes the specific aplanaticPrimeImage
from the ellipsoid mirror, which is equated using a BindingConnector with the primeImage
that any Gregorian would have before the secondary mirror.
Recall the experimental :FieldStop
from the previous slide? An attempt was made to meet a Requirement to reduce its impact on the entrance image by having it piggy-back off the secondary mounts; but in this image flow topology it has now ended up being AFTER the formation plane of the prime image, which may not satisfy another Requirement.
After the stop we have postStopImage
, which reflects off the secondary mirror to become the image
that the eyepiece well eventually transform into the viewedImage
.
Note that is, from the point of view of the transformation topology, completely irrelevant "where" the actual focused image is; the diagram shows 4 different ItemFlows with some image:OpticalImage
'itemProperty' assigned, all of them have exactly the same information in them, and there are no modifying transformations of that information between the Port ^oOpticalImage
on the secondary:EllipsoidMirror[1]
and the Port ^iOpticalImage
on the eyepiece:Eyepiece[1]
(assuming of course that the hole in the primary is large enough to not corrupt the image coming from the secondary).
Given the information in image:OpticalImage
and the geometrical information and optical specs of the secondary, one could recreate a representation of the image at any desired plane, such as the focal plane of the telescope.