Activities driving Refrigerant states transitions

Gallery
Tutorial
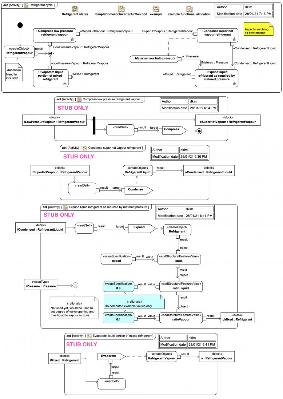
This composite diagram shows the Activities that drive the refrigerant states:
Click on the image to view it full size

The sub-activities invoked via CallBehaviorActions are all just "STUBS" that represent transformation of the Refrigerant. Each uses a SendSignalAction to cause a Transition in the previous StateMachine.

In particular, the sub-activity for the evaporator does not attempt to use the Pressure from the SensingBulb (which is normally used to adjust the degree "superheat" at the top of the evaporator), it just sets an arbitrary vapour ratio of 0.1 (by mass).

Some of the transformations in the sub-activities might be better handled with ReclassifyObjectAction instead of CreateObjectAction, however:

Before we simulate it, we'll have a quick look at some Activity allocations (functional allocation).

Up next
Notes
Snippets (quotes/extracts)
Related slides (includes other tutorials)
Related slides (backlinks, includes other tutorials)
Visit also
Visit also (backlinks)