Tags and keywords
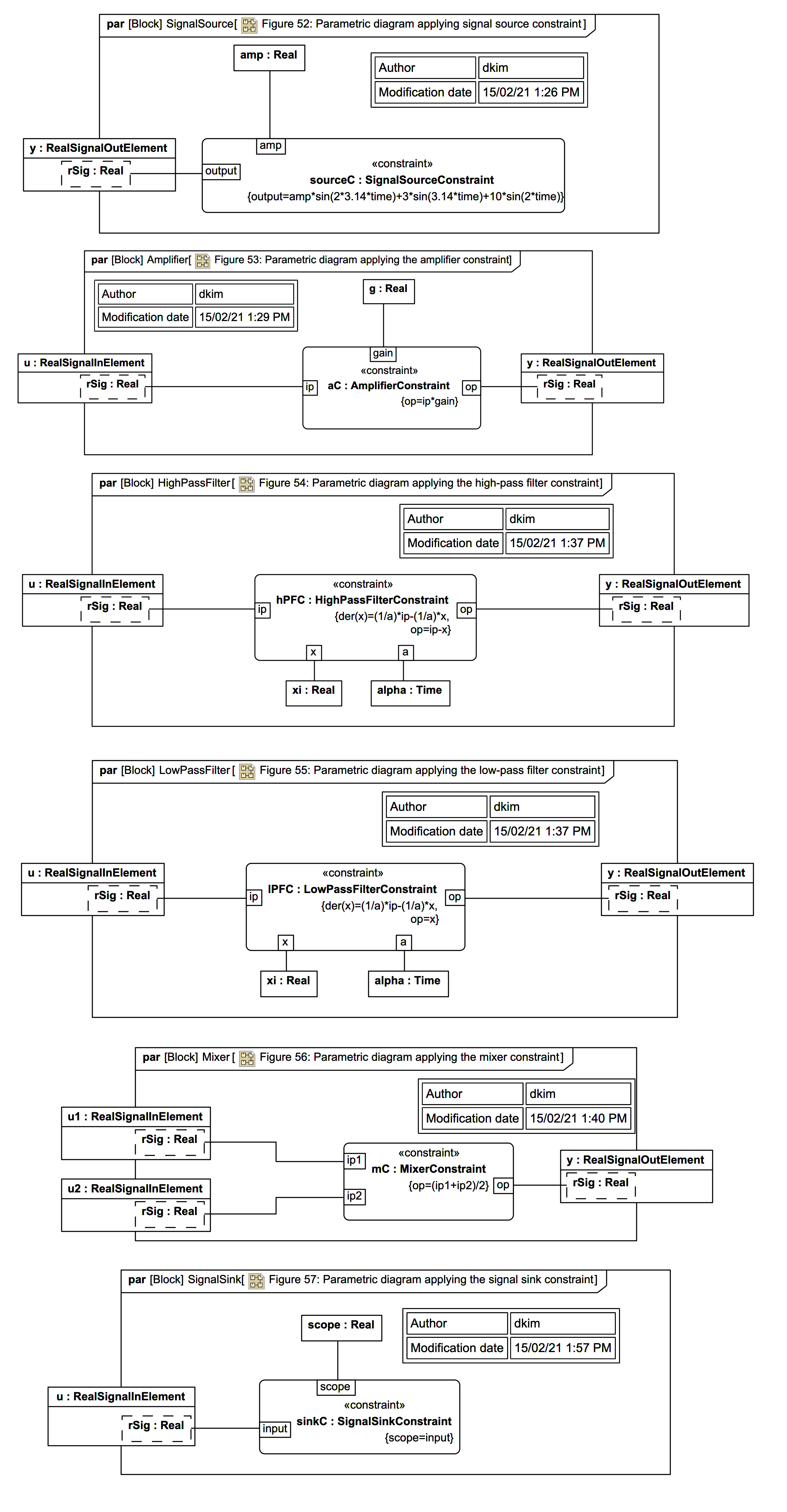
SysPhS-1.1: 'Equations in constraint blocks are applied to components using binding connectors in component parametric diagrams. Component parametric diagrams show properties typed by constraint blocks (constraint properties), as well as component and port simulation variables and constants. Binding connectors link constraint parameters to simulation variables and constants, indicating their values must be the same.'
The various Parametric Diagrams for SignalSource
, Amplifier
, HighPassFilter
, LowPassFilter
, Mixer
, and SignalSink
have been combined here in a single large diagram:Note that in MagicDraw/Cameo, a FlowProperty by default has AggregationKind 'none', so shows as a dashed line when displayed within a Port symbol.
The system is now well defined and can be exported to Modelica and simulated/executed.