Gregorian primary and secondary assembly variations within the tube

Gallery
Tutorial
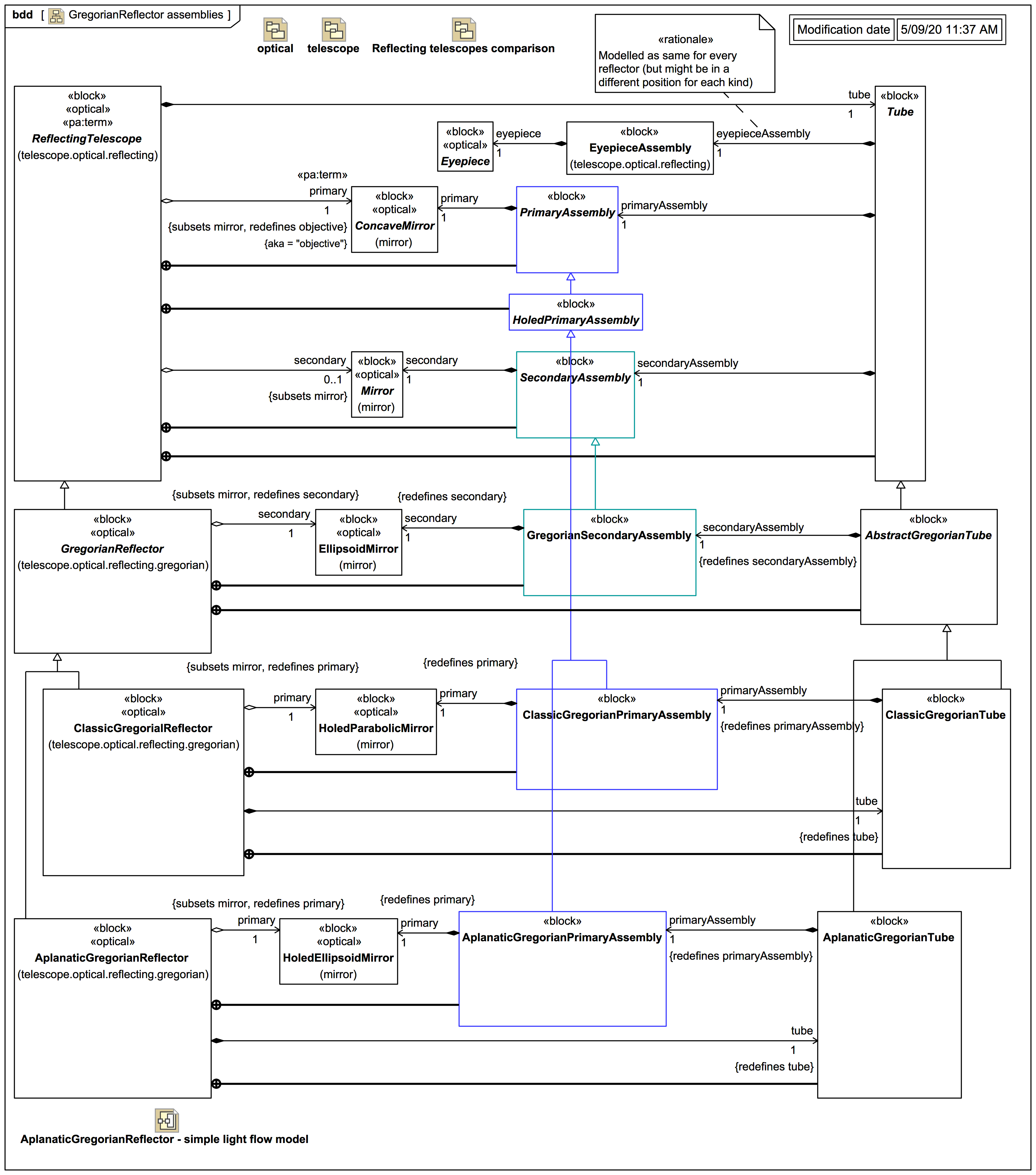
A BDD showing the ownership of progressively more specialised primary and secondary mirror assemblies owned by progressively more specialised tubes owned by different types of Gregorian reflectors:
Click on the image to view it full size
In the introduction to this trail it was remarked that some short cuts have been taken with the part/assembly/leaf model, and that in professional SysML work I have a reusable Stereotype profile base for handling this more formally, which is omitted here.

In order to better represent the structure of a telescope and a port-based light flow model properly we need a composition hierarchy. Mirrors and eyepieces don't just float in the air, they are held in place by other components. That's why so far they have only had 'shared' AggregationKind in the model. The only 'composite' block property in the ReflectorTelescope model so far is the tube:Tube[1], and even then, it might be more flexible to wrap that in a TubeAssembly (not shown) for more complex telescopes.

Please also keep in mind that for this trail we are using a simplified assembly hierarchy system:

Three composing assemblies are now introduced: EyepieceAssembly, PrimaryAssembly, and SecondaryAssembly, and they are all composed by Tube (which is owned by ReflectorTelescope and thus specific to reflectors).

Firstly, it is assumed that the EyepieceAssembly which owns eyepiece:Eyepiece[1] is shared by all reflector telescope types and is composed by Tube (although it might be in different positions in different tubes).

Every ReflectingTelescope has some kind of SecondaryAssembly with some kind of Mirror, the GregorianSecondaryAssembly specialises this to use an EllipsoidMirror, and every AbstractGregorianTube has that kind of secondary assembly.

Every ReflectingTelescope has some kind of PrimaryAssembly with some kind of ConcaveMirror. In the case of a Gregorian these are always a HoledPrimaryAssembly (because the primary mirrors always have a hole). This can carry extra Ports for passage of light through the hole, as we'll see later.

The ClassicGregorianPrimaryAssembly specialises this to have a HoledParabolicMirror, and the ClassicGregorianTube has that kind of primary assembly.

The AplanaticGregorianPrimaryAssembly has a HoledEllipsoidMirror, and the AplanaticGregorianTube has that kind of primary assembly.

Finally, the ClassicGregorianReflector has a redefined tube:ClassicGregorianTube[1] and the AplanaticGregorianReflector has a redefined tube:AplanaticGregorianTube[1].

Up next
Notes
Snippets (quotes/extracts)
Related slides (includes other tutorials)
Related slides (backlinks, includes other tutorials)
Visit also
Visit also (backlinks)