Skip to main content

User account menu

Show — User account menu Hide — User account menu
  • Log in
Home
Webel IT Australia
Model-based systems engineering, software, and IT Training for industry, science and education
  • Home
  • About
  • SysML/MBSE Training
  • SysML Q&A
  • Services
    • Model-Based Systems Engineering with SysML
    • SysML/MBSE Training & e-Learning
    • SysML/MBSE Educational Consultancy web sessions
    • Model-Based Software Engineering
    • Python and REST web service APIs and OpenAPI
    • Docker application deployment for VPS and Traefik
    • Data modelling: XML, JSON, databases
    • Wolfram Mathematica: Data analysis & visualisation
    • Spreadsheet data extraction and migration
    • Physics simulations, technical animations, 3D modelling
    • Technical Media: Video, Audio, Graphics
    • Drupal CMS web sites & PHP
  • Keywords
  • Contact

Breadcrumb

  1. Home

Maplesoft

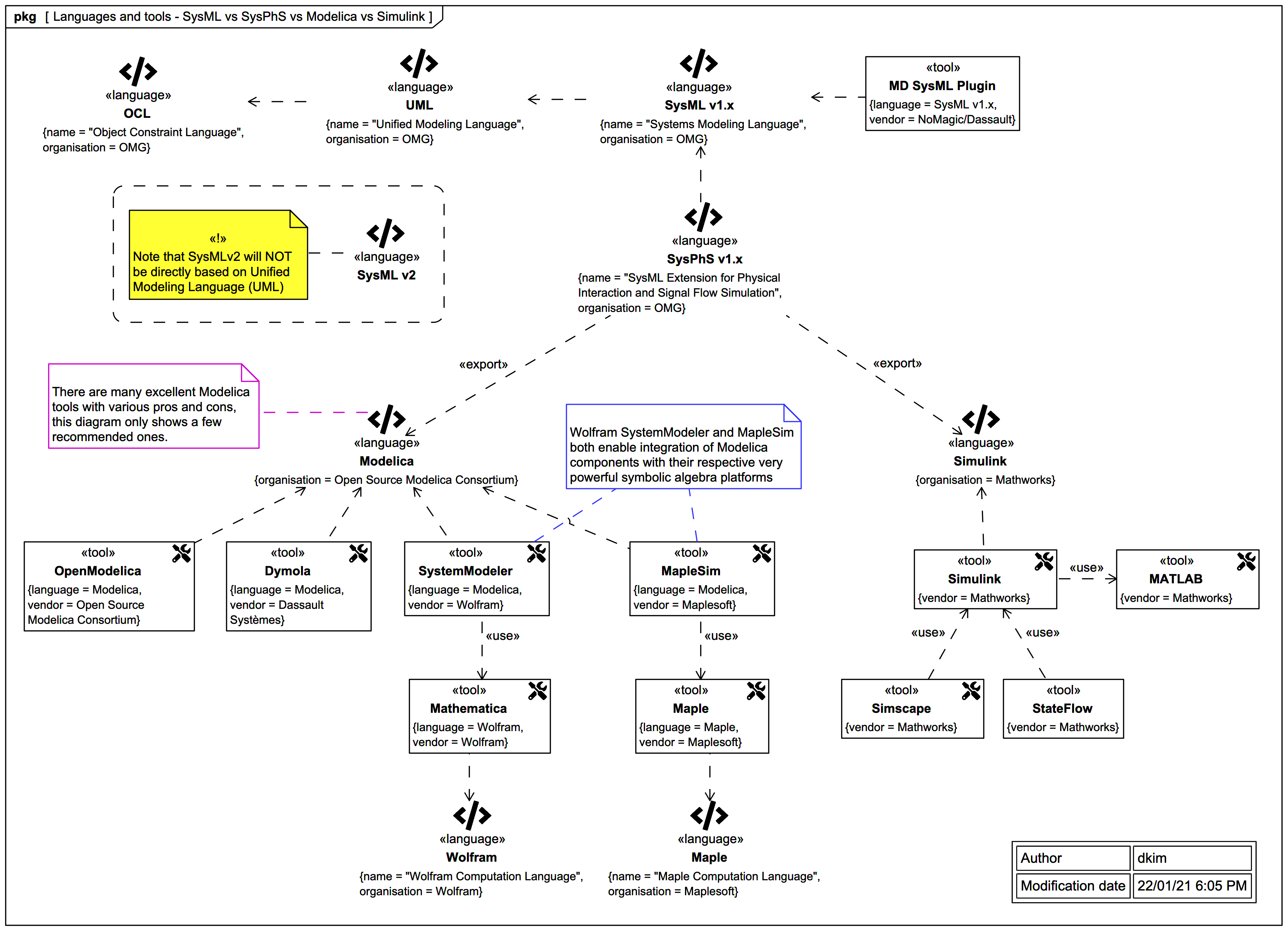
External simulation: Languages and tools: SysML vs SysPhS vs Modelica vs Simulink

Gallery
Tutorial
MINI TRAIL: Some recommended tools for getting started with Model-Based Systems Engineering with SysML and simulation with Modelica and/or Simulink
Section

Gallery: Maple examples: symbolic algebra, data visualisation, and animation

Images in this gallery

Click on any image to view it larger in a viewer, click again to move through each image in the gallery. Click on the title link of an image to view the full image page.
ARCHIVAL
Example of numerical integration and visualisation of a differential equation in the Maple symbolic algebra system
ARCHIVAL
Maple 3d plot animation example
ARCHIVAL
Maple example: symbolic algebra equation and numerical solution

Images in this gallery section

Click on any image to view it larger in a viewer, click again to move through each image in the gallery section. Click on the title link of an image to view the full image page.
ARCHIVAL
Example of numerical integration and visualisation of a differential equation in the Maple symbolic algebra system
ARCHIVAL
Maple 3d plot animation example
ARCHIVAL
Maple example: symbolic algebra equation and numerical solution

Maple zone

 ARCHIVAL (2000): This content is now considered historical only!
Keywords

Keywords

  • mathematics
  • symbolic algebra
  • Maple
  • Maplesoft
  • data visualisation
  • data
  • data mapping
  • data analysis
  • graphics
  • animation
  • physics
  • simulation
  • graph
Subscribe to Maplesoft
Site looks mangled? Get help here
We are Australia's Systems Modeling Language (SysML®) and Model-Based Systems Engineering (MBSE) specialists!
Catch our SysMLv1/MBSE course Early Bird Deal 50% off all courses fully pre-paid by 30th Nov 2025!
Save 50% off Live Online SysMLv1/MBSE web sessions for individuals before 30th Nov 2025!
Learn about our 50% off deals for all SysMLv1 training services, Webel Q&A access, and SysMLv1 slide sales!
SysMLv1 slide set PDFs now available for purchase!
Home of the  Webel Parsing Analysis recipe for Model-Based Systems Engineering with SysML®
Visit our Client showcase

Browse by content type

Show — Browse by content type Hide — Browse by content type
  • SysML Videos
  • Mini SysML/UML simulations
  • Tutorials & Trails
  • Slides
  • Images
  • Galleries
  • Snippets
  • Notes
  • Sources
  • Publications
  • Events
  • Activities
  • Organisations
  • Client showcase

Related sites

  •   SysML Q&A subscription portal
  • BUY Webel SysMLv1 slide set PDFs
  • SysML/MBSE videos on Vimeo
  • Webel's LinkedIn company page
  • Dr Darren's LinkedIn profile page
  • Webel's Photo and Maths Art sales

Technology Tips

Show — Technology Tips Hide — Technology Tips
  • Webel Best Practices for SysMLv1
  • Search UML/SysML keywords
  • Search SysPhS keywords
  • Search MagicDraw/Cameo issues
  • Search MagicDraw/Cameo tips
  • Search Mathematica tips
  • Search Modelica keywords
© Copyright 2000 - 2025 Webel IT Australia (WEBEL.COM.AU) (ABN 67 677 268 579). All rights reserved.
Excluded: Text from OMG™ specifications parsed into UML™ and SysML™ analysis models remains © Copyright The Object Management Group™.
Excluded: Text from Wikipedia articles quoted for educational purposes is subject to the Wikipedia Creative Commons Attribution ShareAlike Licence
Excluded: Text from Java™ tutorials and documentation - parsed into UML™ analysis models - remains © Copyright Oracle
UML® is a registered trademark of the Object Management Group.
SysML® is a registered trademark of the Object Management Group.
OMG® is a registered trademark of the Object Management Group.