Webel vs SysPhS-1.1: Diagramming style: DO NOT recommend overlapping Connectors as shown in 'Figure 38: Internal structure of the circuit example'

This page identifies a possible issue, inconsistency, concern, error, or bug!
One of the ways Webel IT Australia helps promote tools, technologies, and languages is by donating a lot of time identifying, tracking, and reporting potential issues, in order to help vendors and developers improve the tools and technologies. In some cases, we also offer workarounds and advice for users. All issues tracked on our public site are offered most constructively and with sincerest gratitude to the tool vendors and technology developers.
DISCLAIMER: Vendors do not officially endorse issue analysis by Webel IT Australia.
Icon class
icon_class
far fa-sticky-note
icon_class_computed
far fa-sticky-note
Note kind
Policy level
Specification keywords
UML keywords
SysMLv1.x keywords
Keywords
Click on the image to view it full size
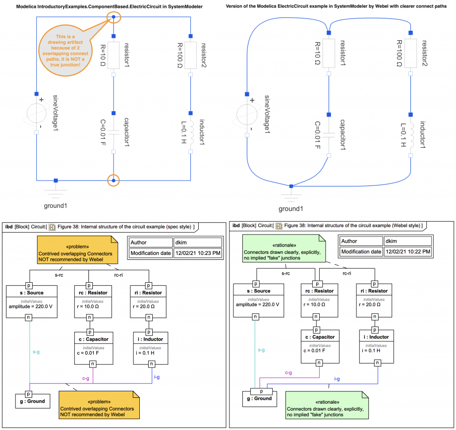
Related: Unfortunately, precisely this is done in some Modelica implementation examples of IntroductoryExamples.ComponentBased.ElectricCircuit! They get away with it because the result for the components is the same for "lumped" topological models of electrical circuits but it may give the impression that the Connectors correspond to wires, which they do not, and that there are physical junctions in the diagram that do not exist.

The image top-left is a snapshot of a typical Modelica tool example of ElectricCircuit. The image top-right is the same thing drawn to expose the connect paths clearly, and with no "fake" nodes or junctions. It is not suggested in this trail that you should always draw it that way in Modelica. The point is rather to make it clear what is actually going on behind the scenes in the tool. In most Modelica tools, if you select one of the connect lines it is momentarily highlighted and it becomes clear in the active model diagram shown upper left that there is in fact no node or junction between the positive pins of the source and the two resistors; this is not so clear when the diagram is exported!

The image bottom-left shows the type of similar SysML Connector path overlapping that appears in the SysPhS-1.1 sample Figure 38: Internal structure of the circuit example. Some of the Connectors have additionally been named here, and some of the Connector paths have been coloured, so that you can see clearly how the paths overlap.

Especially when dealing with ItemFlows on Connectors in SysML, this can lead to problems, such as:

The image bottom-right shows the same thing drawn according to Webel Best Practice for SysML and SysPhS with no mystical path overlapping.

There's nothing to stop a modeller including explicit 3-way Junctions that abide by the rules of electricity - and if you were to run the model you'd get exactly the same result - but implying physical nodes that don't exist is not necessary and not good practice.

Relates to
Related notes
Related notes (backlinks)
Related snippets (extracts)
Visit also
Visit also (backlinks)